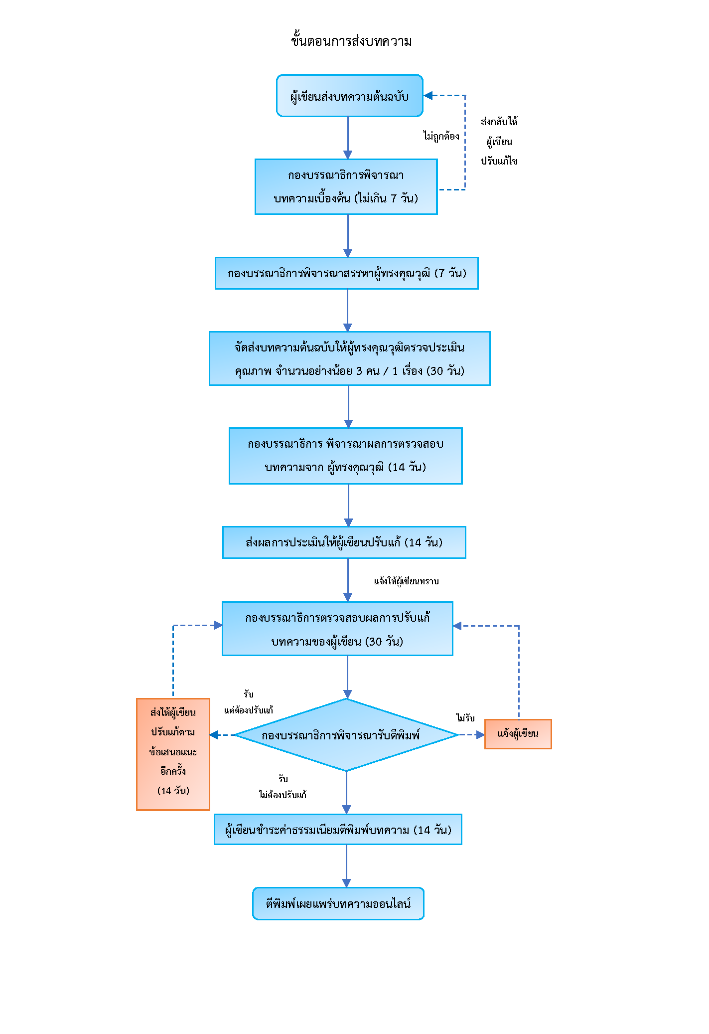
Submission Process

Step 1: Author Submits Article
The author submits the article by uploading it through the system at https://he02.tci thaijo.org/index.php/jnphr/about/submissions
Step 2: Editorial Board Preliminary Review
The article file you uploaded will be initially reviewed by the editorial board within 7 days. If your article passes the preliminary review, the board will forward it to qualified reviewers.
Step 3: Editorial Board Selects Peer Reviewers
The editor selects three reviewers from various institutions who are specialists in the content area within 7 days.
Step 4: Send Original Article to Reviewers for Quality Evaluation
The article is sent to the reviewers. Once the reviewers accept the article for review, they will take 30 days to check for accuracy and provide suggestions.
Step 5: Editorial Board Reviews Reviewers' Feedback
After all reviewers have submitted their feedback, the editorial board will review the feedback within 14 days.
Step 6: Send Evaluation Results to Author for Revisions
The editorial board sends the article file along with suggestions back through the system to notify the author to make revisions within 14 days.
Step 7: Editorial Board Reviews Author's Revisions
The editor reviews the author's revisions within 30 days. If further revisions are needed, the editorial board will send suggestions through the system. The author should make the revisions and resubmit the revised article within 14 days. If the article is rejected, the editorial board will notify the author through the system as well.
Step 8: Editorial Board Considers for Publication
If the author receives acceptance for publication, they must pay the publication fee within 14 days. Details of the payment process can be found at https://drive.google.com/file/d/1-3-JGv99fmLv6W69bxTzvjkvzX66P9-q/view and proof of payment should be sent to e-mail: jnphr@bcnc.ac.th.
Step 9: Publish and Disseminate Article Online
After receiving the revised article file, the editorial board will prepare for publication and disseminate the article in the journal, completing the process.


